设为首页
收藏本站
开启辅助访问
切换到窄版
登录
立即注册
扫一扫,极速登录
首页
Portal
八桂动态
铜州山水
BBS
导读
Guide
八桂圈
Group
八桂家园
Space
广播
Follow
相册
Album
个人博客
Blog
淘帖
Collection
分享
Share
记录
Doing
排行榜
Ranklist
搜索
搜索
城市分站
南宁
北海
贵港
容县
柳州
贵港
自媒
北流专题
北流商务
北流美食
北流旅游
广西文史
八桂资讯
招骋求职
北流招骋
临时工
玉林招骋
北流零工
博白招骋
兴业招骋
分类信息
北流二手网
北流商家
玉林商圈
北流门店
北流房产
北流交友
本版
帖子
用户
北流网
»
铜州山水
›
八桂贴吧
›
钦州贴吧
›
2025钦州GDP怎么样?
返回列表
发新帖
2025钦州GDP怎么样?
[复制链接]
48
|
0
|
3 天前
|
显示全部楼层
|
阅读模式
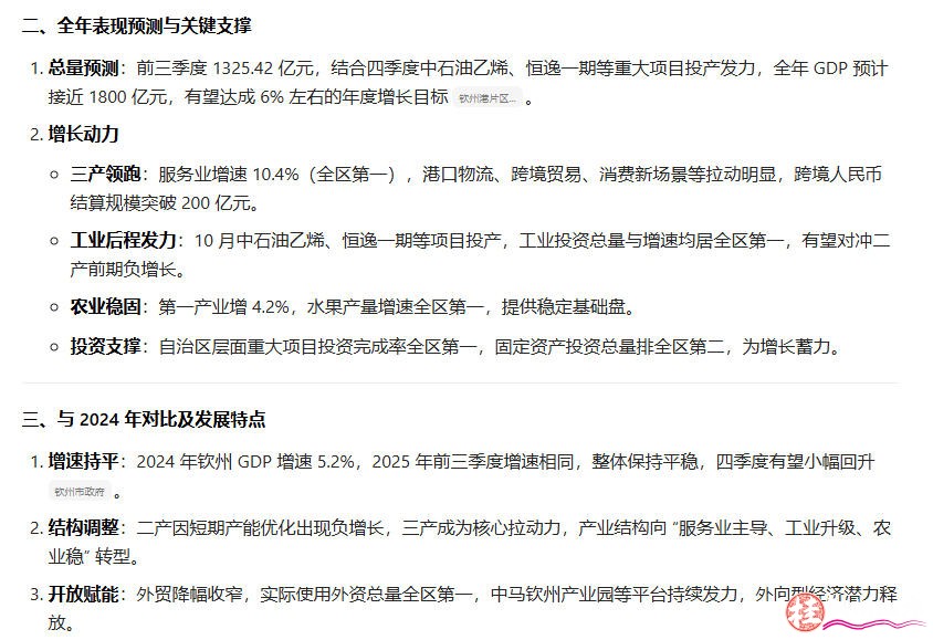
2025 年钦州 GDP 前三季度总量 1325.42 亿元、同比增 5.2%,呈 “三产高增、二产短期承压、农业稳” 的结构特征,全年预计逼近 1800 亿元,目标增速 6% 左右。
铜州山水欢迎你!
回复
使用道具
举报
返回列表
发新帖
高级模式
B
Color
Image
Link
Quote
Code
Smilies
您需要登录后才可以回帖
登录
|
立即注册
本版积分规则
发表回复
回帖并转播
回帖后跳转到最后一页
admin
667
主题
26
回帖
3890
积分
管理员
积分
3890
加好友
发消息
回复楼主
返回列表
南宁贴吧
柳州贴吧
贵港贴吧
桂林贴吧
梧州贴吧
北海贴吧
玉林贴吧
防城港贴吧
钦州贴吧
百色贴吧
河池贴吧
来宾贴吧
崇左贴吧
贺州贴吧
广西城市信息网
图文推荐
北流市国土空间总体规划(2021-2035)公示版
2023-05-03
山围三片岭顶的云海!
2023-01-02
08年的沟漏洞风光!
2023-01-01
北流萝村掀起“三月三”旅游小高潮
2023-05-01
农村特色酒席
2023-01-30
热门排行
1
纹面男孩已洗3次纹身
2
撤县设市三十年,看看北流变了吗?
3
50种令女人反胃的男人
4
沉浸式游览中国美丽乡村北流山围镇!
5
分享一个永远免费的音乐软件(PC版)
6
18岁女孩发现男友已婚 饮酒后跳江
7
新婚之前,她出轨了
8
南宁打造多条精品骑行线路,串联城市地标及田园风光
9
春节放9天、国庆放7天!一图看2026年放假安排
10
最低仅4.99万元!京东第一辆车,价格定了!